Sign in →

Test Code TRPR Troponin High Sensitivity, Random 

Additional Codes

Recommend ordering Troponin HS powerplan, includes basline, 2 hour and 4 hour.

  Test Code Test Name
Cerner   Troponin High Sensitivity, Baseline (0HR)
Cerner   Troponin High Sensitivity, 2 Hour
Cerner   Troponin High Sensitivity, 4 Hour 

EHR Test Codes

  Test Code Test Name
Atlas TRPR Troponin HS Random
Cerner TRPR Troponin High Sensitivity, Random 

Specimen Requirements

Preparation of Patient: 

None

 

Container Type: 

Green Top 5mL Lithium Heparin Separator Tube

Specimen Type:

Plasma

 

Specimen Volume: 

2.5 mL Plasma minimum 1.0 mL

 

Specimen Handling/Transport:

Separate plasma from cells within 2 hours of collection.

Transport ambient room temperature.

 

Specimen Stability/Storage:

4 hours ambient room temperature

2 days refrigerated 2-8°C

>2 days - 5 days frozen -20°C

Performing Laboratory

Munson Healthcare Laboratories

Chemistry Department

Priority, Frequency, & Turnaround

Priority:

STAT, ASAP, Non-Emergent

 

Frequency:

24 hours 7 days a week

 

Turnaround:

0 - 1 days

STAT 45 minute from receipt in lab

Methodology

Chemiluminescence

Reporting

Reference Range:

0 - 18 ng/L

 

Interpretive Data:
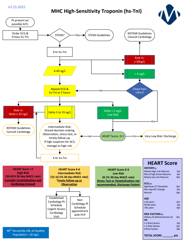
****PLEASE SEE ALGORITHM TO GUIDE USE OF HS-TNI IN PATIENT EVALUATION.****

99th percentile URL = 18 ng/L Alkaline phosphatase >400 IU/L may cause falsely increased results. Heterophile antibodies may cause erroneous results. This assay should not be used on patients taking asfotase alfa (Strensiq).
 

 

Critical Decision: 

 ≥ 50 ng/L

Note:  Critical values are called to the provider and communicated as critical.  Documentation of the call is recorded in the patient record.

Flow Diagram

.

Clinical Significance

In myocardial infarction, cTnI levels rise in the hours after the onset of cardiac symptoms, reaching a peak at 12–16 hours and can remain elevated for 4–9 days post MI.  Numerous pathologies can potentially cause troponin elevations without overt ischemic heart disease. These pathologies include, but are not limited to, congestive heart failure, acute and chronic trauma, electrical cardioversion, hypertension, hypotension, arrhythmias, pulmonary embolism, severe asthma, sepsis, critical illness, myocarditis, stroke, non–cardiac surgery, extreme exercise, drug toxicity (adriamycin, 5–fluorouracil, herceptin, snake venoms), end stage renal disease, and rhabdomyolysis with cardiac injury. Importantly, these other etiologies rarely demonstrate the classic rising and falling pattern experienced with a MI, which highlights the importance of serial monitoring when the clinical scenario is unclear.

CPT Code(s)

84484